Series: ar1
ARIMA(1,0,0) with non-zero mean
Coefficients:
ar1 mean
0.7601 2.2178
s.e. 0.0290 0.1890
sigma^2 = 1.045: log likelihood = -719.84
AIC=1445.67 AICc=1445.72 BIC=1458.32
Lecture 12
For an \(ARIMA(p,d,q)\) model,
Assumes that the data is stationary after differencing
Handling \(d\) is straight forward, just difference the original data \(d\) times (leaving \(n-d\) observations) \[ y'_t = \Delta^d \, y_t \]
After differencing, fit an \(ARMA(p,q)\) model to \(y'_t\).
To keep things simple we’ll assume \(w_t \overset{iid}{\sim} \mathcal{N}(0,\sigma^2_w)\)
If both of these assumptions are met, then the time series \(y_t\) will also be normal.
In general, the vector \(\boldsymbol{y} = (y_1, y_2, \ldots, y_t)'\) will have a multivariate normal distribution with mean \(\{\boldsymbol\mu\}_i = E(y_i) = E(y_t)\) and covariance \(\boldsymbol\Sigma\) where \(\{\boldsymbol{\Sigma}\}_{ij} = \gamma(i-j)\).
The joint density of \(\boldsymbol y\) is given by
\[ f_{\boldsymbol y}(\boldsymbol y) = \frac{1}{(2\pi)^{t/2}\,\det(\boldsymbol\Sigma)^{1/2}} \times \exp\left( -\frac{1}{2}(\boldsymbol y - \boldsymbol \mu)' \, \Sigma^{-1} \, (\boldsymbol y - \boldsymbol \mu) \right) \]
\[ y_t = \delta + \phi \, y_{t-1} + w_t \]
We need to estimate three parameters: \(\delta\), \(\phi\), and \(\sigma_w^2\), we know
\[ \begin{aligned} E(y_t) = \frac{\delta}{1-\phi} \quad&\quad Var(y_t) = \frac{\sigma_w^2}{1-\phi^2} \\ \gamma(h) &= \frac{\sigma_w^2}{1-\phi^2} \phi^{|h|} \end{aligned} \]
Using these properties it is possible to write the distribution of \(\boldsymbol{y}\) as a MVN but that does not make it easy to write down a (simplified) closed form for the MLE estimate for \(\delta\), \(\phi\), and \(\sigma_w^2\).
We can also rewrite the density as follows,
\[ \begin{aligned} f(\boldsymbol y) &= f(y_t,\,y_{t-1},\,\ldots,\,y_2,\,y_1) \\ &= f(y_t|\,y_{t-1},\,\ldots,\,y_2,\,y_1) f(y_{t-1}|y_{t-2},\,\ldots,\,y_2,\,y_1) \cdots f(y_2|y_1) f(y_1) \\ &= f(y_t|\,y_{t-1}) f(y_{t-1}|y_{t-2}) \cdots f(y_2|y_1) f(y_1) \end{aligned} \]
where,
\[ \begin{aligned} y_1 &\sim \mathcal{N}\left(\delta, \, \frac{\sigma^2_w}{1-\phi^2} \right) \\ y_{t}|y_{t-1} &\sim \mathcal{N}\left(\delta+\phi\, y_{t-1}, \, \sigma^2_w \right) \\ f(y_{t}|y_{t-1}) &= \frac{1}{\sqrt{2\pi \, \sigma^2_w}} \exp \left( -\frac{1}{2}\frac{(y_t -\delta+\phi\, y_{t-1})^2 }{\sigma^2_w} \right) \end{aligned} \]
\[ \log f(y_{t} | y_{t-1}) = -\frac{1}{2}\left( \log 2\pi + \log \sigma^2_w + \frac{1}{\sigma_w^2} (y_t -\delta+\phi\, y_{t-1})^2 \right) \]
\[ \begin{aligned} \ell(\delta, \phi, \sigma^2_w) &= \log f(\boldsymbol{y}) = \log f(y_1) + \sum_{i=2}^t \log f(y_{i}|y_{i-1}) \\ &= - \frac{1}{2} \bigg(\log 2\pi + \log \sigma_w^2 - \log (1-\phi^2) + \frac{(1-\phi^2)}{\sigma_w^2 }(y_1-\delta)^2 \bigg) \\ & ~~~~ - \frac{1}{2} \bigg( (n-1) \log 2\pi + (n-1) \log \sigma_w^2 + \frac{1}{\sigma_w^2} \sum_{i=2}^n (y_i -\delta+\phi\, y_{i-1})^2 \bigg) \\ &= - \frac{1}{2} \bigg( n \log 2\pi + n \log \sigma_w^2 - \log (1-\phi^2) \\ &~~~~~~~~~~~~~~~+ \frac{1}{\sigma_w^2} \bigg( (1-\phi^2)(y_1-\delta)^2 + \sum_{i=2}^n (y_i -\delta+\phi\, y_{i-1})^2 \bigg) \bigg) \end{aligned} \]
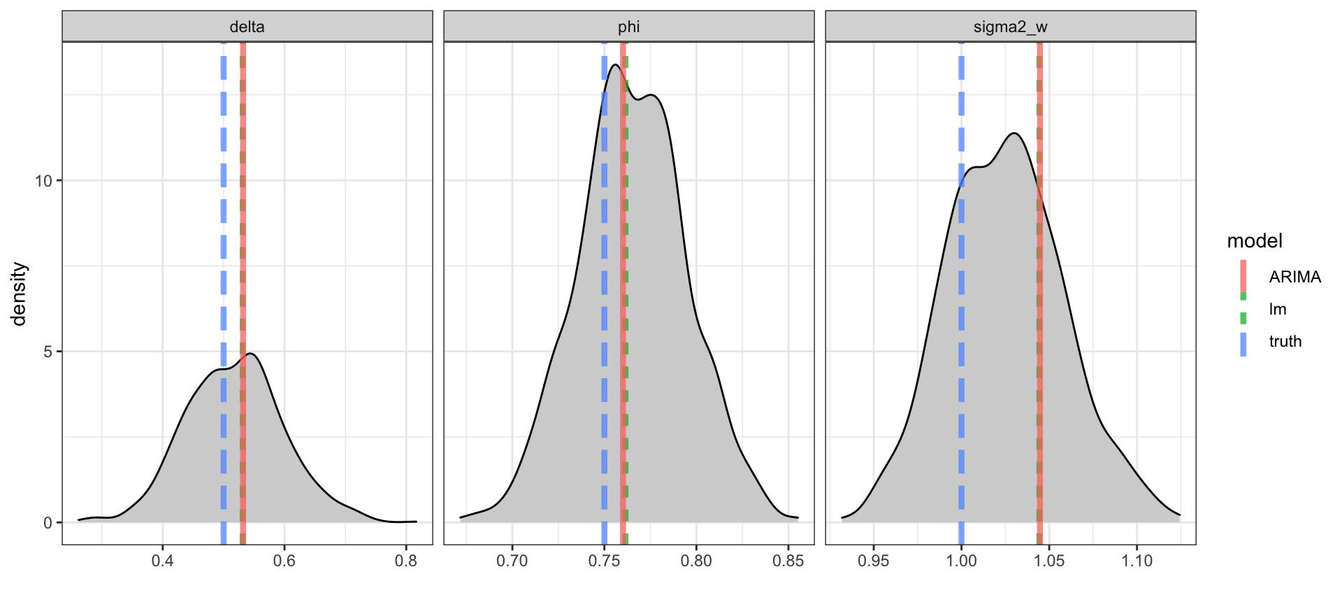
with \(\phi = 0.75\), \(\delta=0.5\), and \(\sigma_w^2=1\),
The reported mean value from the ARIMA model is \(E(y_t)\) and not \(\delta\) - for an ARIMA(1,0,0) \[ E(y_t) = \frac{\delta}{1-\phi} ~~\Rightarrow~~ \delta = E(y_t) * (1-\phi) \]
d = tsibble::as_tsibble(ar1) %>%
as_tibble() %>%
rename(y = value)
summary({ ar1_lm = lm(y~lag(y), data=d) })
Call:
lm(formula = y ~ lag(y), data = d)
Residuals:
Min 1Q Median 3Q Max
-2.7194 -0.6991 -0.0139 0.6323 3.3518
Coefficients:
Estimate Std. Error t value Pr(>|t|)
(Intercept) 0.53138 0.07898 6.728 4.74e-11 ***
lag(y) 0.76141 0.02918 26.090 < 2e-16 ***
---
Signif. codes: 0 '***' 0.001 '**' 0.01 '*' 0.05 '.' 0.1 ' ' 1
Residual standard error: 1.023 on 497 degrees of freedom
(1 observation deleted due to missingness)
Multiple R-squared: 0.578, Adjusted R-squared: 0.5771
F-statistic: 680.7 on 1 and 497 DF, p-value: < 2.2e-16
library(brms) # must be loaded for arma to work
( ar1_brms = brm(y ~ arma(p = 1, q = 0), data=d, refresh=0) ) Family: gaussian
Links: mu = identity; sigma = identity
Formula: y ~ arma(p = 1, q = 0)
Data: d (Number of observations: 500)
Draws: 4 chains, each with iter = 2000; warmup = 1000; thin = 1;
total post-warmup draws = 4000
Correlation Structures:
Estimate Est.Error l-95% CI u-95% CI Rhat Bulk_ESS Tail_ESS
ar[1] 0.76 0.03 0.71 0.82 1.00 3820 2893
Population-Level Effects:
Estimate Est.Error l-95% CI u-95% CI Rhat Bulk_ESS Tail_ESS
Intercept 2.20 0.19 1.82 2.58 1.00 3728 2811
Family Specific Parameters:
Estimate Est.Error l-95% CI u-95% CI Rhat Bulk_ESS Tail_ESS
sigma 1.02 0.03 0.96 1.09 1.00 3889 2940
Draws were sampled using sampling(NUTS). For each parameter, Bulk_ESS
and Tail_ESS are effective sample size measures, and Rhat is the potential
scale reduction factor on split chains (at convergence, Rhat = 1).

:::
As with the AR(1), we can rewrite the density using conditioning, \[ \begin{aligned} f(\boldsymbol y) &= f(y_t, \,y_{t-1}, \,\ldots, \,y_{2}, \,y_{1}) \\ &= f(y_{n}|y_{n-1},\ldots,y_{n-p}) \cdots f(y_{p+1}|y_p,\ldots,y_1) f(y_p, \,\ldots, y_1) \end{aligned} \]
Regressing \(y_t\) on \(y_{t-1}, \ldots, y_{t-p}\) gets us an approximate solution, but it ignores the \(f(y_1, \, y_2, \,\ldots, y_p)\) part of the likelihood.
How much does this matter (vs. using the full likelihood)?
If \(p\) is near to \(n\) then probably a lot
If \(p << n\) then probably not much
Recall for an AR(p) process,
\[ \begin{aligned} \gamma(0) &= \sigma^2_w + \phi_1 \gamma(1) + \phi_2 \gamma(2) + \ldots + \phi_p \gamma(p) \\ \gamma(h) &= \phi_1 \gamma(h-1) + \phi_2 \gamma(h-2) + \ldots \phi_p \gamma(h-p) \end{aligned} \] We can rewrite the first equation in terms of \(\sigma^2_w\), \[ \sigma^2_w = \gamma(0) - \phi_1 \gamma(1) - \phi_2 \gamma(2) - \ldots - \phi_p \gamma(p) \] these are called the Yule-Walker equations.
These equations can be rewritten into matrix notation as follows
\[ \underset{p \times p}{\boldsymbol\Gamma_p} \underset{p \times 1}{\boldsymbol\phi} = \underset{p \times 1}{\boldsymbol\gamma_p} \qquad\qquad \underset{1 \times 1}{\sigma^2_w} = \underset{1 \times 1}{\gamma(0)} - \underset{1 \times p}{\boldsymbol{\phi'}}\underset{p \times 1}{\boldsymbol{\gamma_p}} \] where
\[ \begin{aligned} \underset{p \times p}{\boldsymbol{\Gamma_p}} &= \{\gamma(j-k)\}_{j,k} \\ \underset{p \times 1}{\boldsymbol\phi} &= (\phi_1, \phi_2, \ldots, \phi_p)' \\ \underset{p \times 1}{\boldsymbol\gamma_p} &= (\gamma(1), \gamma(2), \ldots, \gamma(p))' \end{aligned} \]
If we estimate the covariance structure from the data we obtain \(\hat{\boldsymbol\gamma_p}\) and \(\hat{\boldsymbol\Gamma_p}\) which we can plug in and solve for \(\boldsymbol{\phi}\) and \(\sigma^2_w\), \[ \hat{\boldsymbol\phi} =\hat{\boldsymbol{\Gamma}_p}^{-1}\hat{\boldsymbol{\gamma}_p} \qquad\qquad \hat{\sigma}^2_w = \gamma(0) - \hat{\boldsymbol{\gamma}_p}' \hat{\boldsymbol{\Gamma}_p^{-1}} \hat{\boldsymbol{\gamma}_p} \]
\[ y_t = \delta + \phi_1 \, y_{t-1} + \phi_2 \, y_{t-2} + \theta_1 w_{t-1} + \theta_2 w_{t-2} + w_t \]
We now need to estimate six parameters: \(\delta\), \(\phi_1\), \(\phi_2\), \(\theta_1\), \(\theta_2\) and \(\sigma_w^2\).
\(~\)
We could figure out \(E(y_t)\), \(Var(y_t)\), and \(Cov(y_t, y_{t+h})\), but the last two are going to be pretty nasty and the full MVN likehood is similarly going to be unpleasant to work with.
\(~\)
Like the AR(1) and AR(p) processes we want to use conditioning to simplify things. \[ \begin{aligned} y_t | \delta, &y_{t-1}, y_{t-2}, w_{t-1}, w_{t-2} \\ &\sim \mathcal{N}(\delta + \phi_1 \, y_{t-1} + \phi_2 \, y_{t-2} + \theta_1 w_{t-1} + \theta_2 w_{t-2},~\sigma_w^2) \end{aligned} \]
with \(\phi = (0.75,-0.5)\), \(\theta = (0.5,0.2)\), \(\delta=0\), and \(\sigma_w^2=1\) using the same models
Series: y
ARIMA(2,0,2) with zero mean
Coefficients:
ar1 ar2 ma1 ma2
0.7290 -0.4967 0.4896 0.2543
s.e. 0.0868 0.0586 0.0940 0.0727
sigma^2 = 1.082: log likelihood = -728.13
AIC=1466.26 AICc=1466.38 BIC=1487.33
Training set error measures:
ME RMSE MAE MPE MAPE MASE
Training set 0.02160055 1.036121 0.8309352 -7.423015 270.5659 0.6674512
ACF1
Training set -0.001909506
Call:
lm(formula = y ~ lag(y, 1) + lag(y, 2))
Residuals:
Min 1Q Median 3Q Max
-2.95562 -0.69955 0.00587 0.77063 3.13283
Coefficients:
Estimate Std. Error t value Pr(>|t|)
(Intercept) 0.02892 0.04802 0.602 0.547
lag(y, 1) 1.07883 0.03430 31.455 <2e-16 ***
lag(y, 2) -0.64708 0.03438 -18.820 <2e-16 ***
---
Signif. codes: 0 '***' 0.001 '**' 0.01 '*' 0.05 '.' 0.1 ' ' 1
Residual standard error: 1.071 on 495 degrees of freedom
(2 observations deleted due to missingness)
Multiple R-squared: 0.6677, Adjusted R-squared: 0.6664
F-statistic: 497.4 on 2 and 495 DF, p-value: < 2.2e-16
Estimate a high order AR (remember AR \(\Leftrightarrow\) MA when stationary + invertible)
Use AR to estimate values for unobserved \(w_t\) via lm with lags
Regress \(y_t\) onto \(y_{t-1}, \ldots, y_{t-p}, \hat{w}_{t-1}, \ldots \hat{w}_{t-q}\)
Update \(\hat{w}_{t-1}, \ldots \hat{w}_{t-q}\) based on current model,
Goto 3, repeat until convergence
Series: y
ARIMA(10,0,0) with non-zero mean
Coefficients:
ar1 ar2 ar3 ar4 ar5
1.2162 -0.8378 0.0927 0.1693 -0.1274
s.e. 0.0446 0.0702 0.0796 0.0800 0.0807
ar6 ar7 ar8 ar9 ar10
0.0198 0.0274 -0.0841 0.1001 -0.0736
s.e. 0.0809 0.0809 0.0808 0.0713 0.0453
mean
0.0501
s.e. 0.0930
sigma^2 = 1.09: log likelihood = -726.47
AIC=1476.93 AICc=1477.57 BIC=1527.51
d = tibble(
y = y %>% strip_attr(),
index = seq_along(y),
w_hat1 = ar$resid %>% strip_attr()
)
(lm1 = lm(y ~ lag(y,1) + lag(y,2) + lag(w_hat1,1) + lag(w_hat1,2), data=d)) %>%
summary()
Call:
lm(formula = y ~ lag(y, 1) + lag(y, 2) + lag(w_hat1, 1) + lag(w_hat1,
2), data = d)
Residuals:
Min 1Q Median 3Q Max
-2.95099 -0.67750 -0.06171 0.71850 2.76012
Coefficients:
Estimate Std. Error t value Pr(>|t|)
(Intercept) 0.03851 0.04682 0.822 0.41120
lag(y, 1) 0.75235 0.07460 10.085 < 2e-16 ***
lag(y, 2) -0.50700 0.04260 -11.901 < 2e-16 ***
lag(w_hat1, 1) 0.46543 0.08735 5.328 1.51e-07 ***
lag(w_hat1, 2) 0.23369 0.08193 2.852 0.00452 **
---
Signif. codes: 0 '***' 0.001 '**' 0.01 '*' 0.05 '.' 0.1 ' ' 1
Residual standard error: 1.043 on 493 degrees of freedom
(2 observations deleted due to missingness)
Multiple R-squared: 0.6861, Adjusted R-squared: 0.6836
F-statistic: 269.4 on 4 and 493 DF, p-value: < 2.2e-16
d = modelr::add_residuals(d,lm1,"w_hat2")
(lm2 = lm(y ~ lag(y,1) + lag(y,2) + lag(w_hat2,1) + lag(w_hat2,2), data=d)) %>%
summary()
Call:
lm(formula = y ~ lag(y, 1) + lag(y, 2) + lag(w_hat2, 1) + lag(w_hat2,
2), data = d)
Residuals:
Min 1Q Median 3Q Max
-2.94460 -0.66888 -0.05112 0.74813 2.82163
Coefficients:
Estimate Std. Error t value Pr(>|t|)
(Intercept) 0.03373 0.04685 0.720 0.47187
lag(y, 1) 0.75142 0.07501 10.017 < 2e-16 ***
lag(y, 2) -0.50683 0.04271 -11.866 < 2e-16 ***
lag(w_hat2, 1) 0.46357 0.08737 5.306 1.7e-07 ***
lag(w_hat2, 2) 0.23568 0.08183 2.880 0.00415 **
---
Signif. codes: 0 '***' 0.001 '**' 0.01 '*' 0.05 '.' 0.1 ' ' 1
Residual standard error: 1.042 on 491 degrees of freedom
(4 observations deleted due to missingness)
Multiple R-squared: 0.6877, Adjusted R-squared: 0.6851
F-statistic: 270.3 on 4 and 491 DF, p-value: < 2.2e-16
d = modelr::add_residuals(d,lm2,"w_hat3")
(lm3 = lm(y ~ lag(y,1) + lag(y,2) + lag(w_hat3,1) + lag(w_hat3,2), data=d)) %>%
summary()
Call:
lm(formula = y ~ lag(y, 1) + lag(y, 2) + lag(w_hat3, 1) + lag(w_hat3,
2), data = d)
Residuals:
Min 1Q Median 3Q Max
-2.97513 -0.67010 -0.04563 0.76228 2.78317
Coefficients:
Estimate Std. Error t value Pr(>|t|)
(Intercept) 0.02734 0.04700 0.582 0.56097
lag(y, 1) 0.75611 0.07540 10.028 < 2e-16 ***
lag(y, 2) -0.50692 0.04287 -11.826 < 2e-16 ***
lag(w_hat3, 1) 0.45652 0.08791 5.193 3.05e-07 ***
lag(w_hat3, 2) 0.22498 0.08228 2.734 0.00648 **
---
Signif. codes: 0 '***' 0.001 '**' 0.01 '*' 0.05 '.' 0.1 ' ' 1
Residual standard error: 1.044 on 489 degrees of freedom
(6 observations deleted due to missingness)
Multiple R-squared: 0.6845, Adjusted R-squared: 0.6819
F-statistic: 265.2 on 4 and 489 DF, p-value: < 2.2e-16
d = modelr::add_residuals(d,lm3,"w_hat4")
(lm4 = lm(y ~ lag(y,1) + lag(y,2) + lag(w_hat4,1) + lag(w_hat4,2), data=d)) %>%
summary()
Call:
lm(formula = y ~ lag(y, 1) + lag(y, 2) + lag(w_hat4, 1) + lag(w_hat4,
2), data = d)
Residuals:
Min 1Q Median 3Q Max
-2.95836 -0.66815 -0.03775 0.74089 2.77938
Coefficients:
Estimate Std. Error t value Pr(>|t|)
(Intercept) 0.02909 0.04699 0.619 0.53614
lag(y, 1) 0.73928 0.07567 9.769 < 2e-16 ***
lag(y, 2) -0.50025 0.04291 -11.657 < 2e-16 ***
lag(w_hat4, 1) 0.47626 0.08791 5.417 9.52e-08 ***
lag(w_hat4, 2) 0.24343 0.08248 2.951 0.00332 **
---
Signif. codes: 0 '***' 0.001 '**' 0.01 '*' 0.05 '.' 0.1 ' ' 1
Residual standard error: 1.042 on 487 degrees of freedom
(8 observations deleted due to missingness)
Multiple R-squared: 0.6859, Adjusted R-squared: 0.6833
F-statistic: 265.8 on 4 and 487 DF, p-value: < 2.2e-16
d = modelr::add_residuals(d,lm4,"w_hat5")
(lm5 = lm(y ~ lag(y,1) + lag(y,2) + lag(w_hat5,1) + lag(w_hat5,2), data=d)) %>%
summary()
Call:
lm(formula = y ~ lag(y, 1) + lag(y, 2) + lag(w_hat5, 1) + lag(w_hat5,
2), data = d)
Residuals:
Min 1Q Median 3Q Max
-2.96227 -0.68428 -0.04699 0.75613 2.77697
Coefficients:
Estimate Std. Error t value Pr(>|t|)
(Intercept) 0.02844 0.04721 0.602 0.54724
lag(y, 1) 0.75159 0.07681 9.785 < 2e-16 ***
lag(y, 2) -0.50072 0.04335 -11.551 < 2e-16 ***
lag(w_hat5, 1) 0.46345 0.08938 5.185 3.18e-07 ***
lag(w_hat5, 2) 0.22949 0.08355 2.747 0.00624 **
---
Signif. codes: 0 '***' 0.001 '**' 0.01 '*' 0.05 '.' 0.1 ' ' 1
Residual standard error: 1.044 on 485 degrees of freedom
(10 observations deleted due to missingness)
Multiple R-squared: 0.685, Adjusted R-squared: 0.6824
F-statistic: 263.6 on 4 and 485 DF, p-value: < 2.2e-16
Family: gaussian
Links: mu = identity; sigma = identity
Formula: y ~ arma(p = 2, q = 2) - 1
Data: d (Number of observations: 500)
Draws: 2 chains, each with iter = 5000; warmup = 2500; thin = 1;
total post-warmup draws = 5000
Correlation Structures:
Estimate Est.Error l-95% CI u-95% CI Rhat Bulk_ESS Tail_ESS
ar[1] 0.73 0.09 0.54 0.90 1.00 789 967
ar[2] -0.49 0.06 -0.60 -0.36 1.00 1237 1288
ma[1] 0.49 0.10 0.29 0.68 1.00 795 1054
ma[2] 0.25 0.08 0.09 0.39 1.00 873 1280
Family Specific Parameters:
Estimate Est.Error l-95% CI u-95% CI Rhat Bulk_ESS Tail_ESS
sigma 1.05 0.03 0.98 1.11 1.00 6406 3711
Draws were sampled using sampling(NUTS). For each parameter, Bulk_ESS
and Tail_ESS are effective sample size measures, and Rhat is the potential
scale reduction factor on split chains (at convergence, Rhat = 1).
// generated with brms 2.18.0
functions {
}
data {
int<lower=1> N; // total number of observations
vector[N] Y; // response variable
// data needed for ARMA correlations
int<lower=0> Kar; // AR order
int<lower=0> Kma; // MA order
// number of lags per observation
int<lower=0> J_lag[N];
int prior_only; // should the likelihood be ignored?
}
transformed data {
int max_lag = max(Kar, Kma);
}
parameters {
vector[Kar] ar; // autoregressive coefficients
vector[Kma] ma; // moving-average coefficients
real<lower=0> sigma; // dispersion parameter
}
transformed parameters {
real lprior = 0; // prior contributions to the log posterior
lprior += student_t_lpdf(sigma | 3, 0, 2.5)
- 1 * student_t_lccdf(0 | 3, 0, 2.5);
}
model {
// likelihood including constants
if (!prior_only) {
// matrix storing lagged residuals
matrix[N, max_lag] Err = rep_matrix(0, N, max_lag);
vector[N] err; // actual residuals
// initialize linear predictor term
vector[N] mu = rep_vector(0.0, N);
// include ARMA terms
for (n in 1:N) {
mu[n] += Err[n, 1:Kma] * ma;
err[n] = Y[n] - mu[n];
for (i in 1:J_lag[n]) {
Err[n + 1, i] = err[n + 1 - i];
}
mu[n] += Err[n, 1:Kar] * ar;
}
target += normal_lpdf(Y | mu, sigma);
}
// priors including constants
target += lprior;
}
generated quantities {
}
Sta 344 - Fall 2022