Linear Models

Lecture 02

Dr. Colin Rundel

Linear Models Basics

Pretty much everything we a going to see in this course will fall under the umbrella of either linear or generalized linear models.

In previous classes most of your time has likely been spent with the simple iid case,

\[ y_i = \beta_0 + \beta_1 \, x_{i1} + \cdots + \beta_p \, x_{ip} + \epsilon_i \]

\[ \epsilon_i \overset{iid}{\sim} N(0, \sigma^2) \]

these models can also be expressed simply as,

\[ y_i \overset{iid}{\sim} N(\beta_0 + \beta_1 \, x_{i1} + \cdots + \beta_p \, x_{ip},~ \sigma^2) \]

Some notes on notation

  • Observed values and scalars will usually be lower case letters, e.g. \(x_i, y_i, z_{ij}\).

  • Parameters will usually be greek symbols, e.g. \(\mu, \sigma, \rho\).

  • Vectors and matrices will be shown in bold, e.g. \(\boldsymbol{\mu}, \boldsymbol{X}, \boldsymbol{\Sigma}\).

  • Elements of a matrix (or vector) will be referenced with {}s, e.g.\(\big\{ \boldsymbol{Y} \big\}_{i}, \big\{ \boldsymbol{\Sigma} \big\}_{ij}\)

  • Random variables will be indicated by ~, e.g. \(x \sim \text{Norm}(0,1), z \sim \text{Gamma}(1,1)\)

  • Matrix / vector transposes will be indicated with \('\), e.g. \(\boldsymbol{A}', (1-\boldsymbol{B})'\)

Linear model - matrix notation

We can also express a linear model using matrix notation as follows,

\[ \begin{aligned} \underset{n \times 1}{\boldsymbol{Y}} = \underset{n \times p}{\boldsymbol{X}} \, \underset{p \times 1}{\boldsymbol{\beta}} + \underset{n \times 1}{\boldsymbol{\epsilon}} \\ \underset{n \times 1}{\boldsymbol{\epsilon}} \sim N(\underset{n \times 1}{\boldsymbol{0}}, \; \sigma^2 \underset{n \times n}{\mathbb{1}_n}) \end{aligned} \]

or alternative as,

\[ \underset{n \times 1}{\boldsymbol{Y}} \sim N\left(\underset{n \times p}{\boldsymbol{X}} \, \underset{p \times 1}{\boldsymbol{\beta}},~ \sigma^2 \underset{n \times n}{\mathbb{1}_n}\right) \]

Multivariate Normal Distribution - Review

For an \(n\)-dimension multivate normal distribution with covariance \(\boldsymbol{\Sigma}\) (positive semidefinite) can be written as

\[ \underset{n \times 1}{\boldsymbol{Y}} \sim N(\underset{n \times 1}{\boldsymbol{\mu}}, \; \underset{n \times n}{\boldsymbol{\Sigma}}) \]

where \(\big\{\boldsymbol{\Sigma}\big\}_{ij} = \rho_{ij} \sigma_i \sigma_j\)

\[ \begin{pmatrix} y_1\\ y_2\\ \vdots\\ y_n \end{pmatrix} \sim N\left( \begin{pmatrix} \mu_1\\ \mu_2\\ \vdots\\ \mu_n \end{pmatrix}, \, \begin{pmatrix} \rho_{11}\sigma_1\sigma_1 & \rho_{12}\sigma_1\sigma_2 & \cdots & \rho_{1n}\sigma_1\sigma_n \\ \rho_{21}\sigma_2\sigma_1 & \rho_{22}\sigma_2\sigma_2 & \cdots & \rho_{2n}\sigma_2\sigma_n\\ \vdots & \vdots & \ddots & \vdots \\ \rho_{n1}\sigma_n\sigma_1 & \rho_{n2}\sigma_n\sigma_2 & \cdots & \rho_{nn}\sigma_n\sigma_n \\ \end{pmatrix} \right) \]

Multivariate Normal Distribution - Density

For the \(n\) dimensional multivate normal given on the last slide, its density is given by

\[ f\big(\boldsymbol{Y} | \boldsymbol{\mu}, \boldsymbol{\Sigma}\big) = (2\pi)^{-n/2} \; \det(\boldsymbol{\Sigma})^{-1/2} \; \exp{\left(-\frac{1}{2} \underset{1 \times n}{(\boldsymbol{Y}-\boldsymbol{\mu})'} \underset{n \times n}{\boldsymbol{\Sigma}^{-1}} \underset{n \times 1}{(\boldsymbol{Y}-\boldsymbol{\mu})}\right)} \]

and its log density is given by

\[ \log f\big(\boldsymbol{Y} | \boldsymbol{\mu}, \boldsymbol{\Sigma}\big) = -\frac{n}{2} \log 2\pi - \frac{1}{2} \log \det(\boldsymbol{\Sigma}) - \frac{1}{2} \underset{1 \times n}{(\boldsymbol{Y}-\boldsymbol{\mu})'} \underset{n \times n}{\boldsymbol{\Sigma}^{-1}} \underset{n \times 1}{(\boldsymbol{Y}-\boldsymbol{\mu})} \]

Some useful identities

The following come from the Matrix Cookbook Chapters 1 & 2.

\[ \begin{aligned} (\boldsymbol{A} \boldsymbol{B})' &= \boldsymbol{B}' \boldsymbol{A}' \\ (\boldsymbol{A} + \boldsymbol{B})' &= \boldsymbol{A}' + \boldsymbol{B}' \\ (\boldsymbol{A}')^{-1} &= (\boldsymbol{A}^{-1})' \\ (\boldsymbol{A}\boldsymbol{B}\boldsymbol{C}\ldots)^{-1} &= \ldots\boldsymbol{C}^{-1} \boldsymbol{B}^{-1} \boldsymbol{A}^{-1} \\ \\ \det(\boldsymbol{A}') &= \det(\boldsymbol{A}) \\ \det(\boldsymbol{A} \boldsymbol{B}) &= \det(\boldsymbol{A}) \det(\boldsymbol{B}) \\ \det(c\boldsymbol{A}) &= c^n \det(\boldsymbol{A}) \\ \det(\boldsymbol{A}^n) &= \det(\boldsymbol{A})^n \\ \end{aligned} \]

\[ \begin{aligned} \partial \boldsymbol{A} &= 0 \qquad\qquad \text{(where $\boldsymbol{A}$ is constant)}\\ \partial (a\boldsymbol{X}) &= a (\partial \boldsymbol{A})\\ \partial (\boldsymbol{X} + \boldsymbol{Y}) &= \partial \boldsymbol{X} + \partial \boldsymbol{Y} \\ \partial (\boldsymbol{X} \boldsymbol{Y}) &= (\partial \boldsymbol{X}) \boldsymbol{Y} + \boldsymbol{X} (\partial \boldsymbol{Y}) \\ \partial (\boldsymbol{X}') &= (\partial \boldsymbol{X})' \\ \partial (\boldsymbol{X}'\boldsymbol{A}\boldsymbol{X}) &= (\boldsymbol{A} + \boldsymbol{A}')\boldsymbol{X} \\ \end{aligned} \]

Maximum Likelihood - \(\boldsymbol{\beta}\) (iid)

Maximum Likelihood - \(\sigma^2\) (iid)

A Quick Example

Parameters -> Synthetic Data

Lets generate some simulated data where the underlying model is known and see how various regression procedures function.

\[ y_i = \beta_0 + \beta_1 x_{1i} + \beta_2 x_{2i} + \beta_3 x_{3i} +\epsilon_i \]

\[ \epsilon_i \sim N(0,1) \]

\[ \beta_0 = 0.7, \beta_1 = 1.5, \beta_2 = -2.2, \beta_3 = 0.1 \]

set.seed(1234)
n = 100
beta = c(0.7, 1.5, -2.2, 0.1)
sigma = 1
eps = rnorm(n, 0, sd = sigma)

d = data_frame(
  X1 = rt(n,df=5),
  X2 = rt(n,df=5),
  X3 = rt(n,df=5)
) %>%
  mutate(Y = beta[1] + beta[2]*X1 + beta[3]*X2 + beta[4]*X3 + eps)

Model Matrix

X = model.matrix(~X1+X2+X3, d) 
tbl_df(X)
# A tibble: 100 × 4
   `(Intercept)`      X1       X2      X3
           <dbl>   <dbl>    <dbl>   <dbl>
 1             1  0.557   0.897   -1.46  
 2             1  0.758   0.375   -0.945 
 3             1  0.273   3.81    -0.675 
 4             1  1.41   -0.0745   0.514 
 5             1  1.01    0.623   -1.99  
 6             1  0.942  -0.00618  0.700 
 7             1  1.66    1.57     0.0478
 8             1 -1.09    0.766    1.33  
 9             1 -0.296   1.40    -0.0914
10             1 -0.0604  0.396   -0.0527
# … with 90 more rows

Pairs plot

GGally::ggpairs(d, progress = FALSE)

Least squares fit

Let \(\hat{\boldsymbol{Y}}\) be our estimate for \(\boldsymbol{Y}\) based on our estimate of \(\boldsymbol{\beta}\),

\[ \hat{\boldsymbol{Y}} = \hat{\beta}_0 + \hat{\beta}_1 \, \boldsymbol{X}_{1} + \hat{\beta}_2 \, \boldsymbol{X}_{2} + \hat{\beta}_3 \, \boldsymbol{X}_{3} = \boldsymbol{X}\, \hat{\boldsymbol{\beta}} \]

The least squares estimate, \(\hat{\boldsymbol{\beta}}_{ls}\), is given by

\[ \underset{\boldsymbol{\beta}}{\text{argmin}} \sum_{i=1}^n \left( Y_i - \boldsymbol{X}_{i\cdot} \boldsymbol{\beta} \right)^2 \]

Previously we showed that,

\[ \hat{\boldsymbol{\beta}}_{ls} = (\boldsymbol{X}' \boldsymbol{X})^{-1} \boldsymbol{X}' \, \boldsymbol{Y} \]

Beta estimate

(beta_hat = solve(t(X) %*% X, t(X)) %*% d$Y)
                  [,1]
(Intercept)  0.5522298
X1           1.4708769
X2          -2.1761159
X3           0.1535830
l = lm(Y ~ X1 + X2 + X3, data=d)
l$coefficients
(Intercept)          X1          X2          X3 
  0.5522298   1.4708769  -2.1761159   0.1535830 

Bayesian regression model

Basics of Bayes

We will be fitting the same model as described above, we just need to provide some additional information in the form of a prior for our model parameters (the \(\beta\)s and \(\sigma^2\)).

\[ \begin{aligned} f(\theta | x) &= \frac{f(x | \theta) \; \pi(\theta)}{\int f(x|\theta) d\theta} \\ &\propto f(x|\theta) \; \pi(\theta) \end{aligned} \]

  • The posterior (\(f(\theta|x)\)) reflects an updated set of beliefs about the parameters (\(\theta\)) based on the observed data (\(x\)) via the likelihood (\(f(x|\theta)\))

  • Most of the time the posterior will not have a closed form so we will use a technique like MCMC to draw samples

  • Our inference will be based on the posterior distribution and not a point estimate (e.g. MLE)

brms

We will be using a package called brms for most of our Bayesian model fitting

  • it has a convenient model specification syntax

  • mostly sensible prior defaults

  • supports most of the model types we will be exploring

  • uses Stan behind the scenes

brms + linear regression

b = brms::brm(Y ~ X1 + X2 + X3, data=d, chains = 2)
Running /usr/lib64/R/bin/R CMD SHLIB foo.c
gcc -m64 -I"/usr/include/R" -DNDEBUG   -I"/usr/lib64/R/library/Rcpp/include/"  -I"/usr/lib64/R/library/RcppEigen/include/"  -I"/usr/lib64/R/library/RcppEigen/include/unsupported"  -I"/usr/lib64/R/library/BH/include" -I"/usr/lib64/R/library/StanHeaders/include/src/"  -I"/usr/lib64/R/library/StanHeaders/include/"  -I"/usr/lib64/R/library/RcppParallel/include/"  -I"/usr/lib64/R/library/rstan/include" -DEIGEN_NO_DEBUG  -DBOOST_DISABLE_ASSERTS  -DBOOST_PENDING_INTEGER_LOG2_HPP  -DSTAN_THREADS  -DBOOST_NO_AUTO_PTR  -include '/usr/lib64/R/library/StanHeaders/include/stan/math/prim/mat/fun/Eigen.hpp'  -D_REENTRANT -DRCPP_PARALLEL_USE_TBB=1   -I/usr/local/include   -fpic  -O2  -fexceptions -g -grecord-gcc-switches -pipe -Wall -Werror=format-security -Wp,-D_FORTIFY_SOURCE=2 -Wp,-D_GLIBCXX_ASSERTIONS -specs=/usr/lib/rpm/redhat/redhat-hardened-cc1 -fstack-protector-strong -specs=/usr/lib/rpm/redhat/redhat-annobin-cc1  -m64  -mtune=generic -fasynchronous-unwind-tables -fstack-clash-protection -fcf-protection  -c foo.c -o foo.o
In file included from /usr/lib64/R/library/RcppEigen/include/Eigen/Dense:1,
                 from /usr/lib64/R/library/StanHeaders/include/stan/math/prim/mat/fun/Eigen.hpp:13,
                 from <command-line>:
/usr/lib64/R/library/RcppEigen/include/Eigen/Core:82:12: fatal error: new: No such file or directory
   82 |   #include <new>
      |            ^~~~~
compilation terminated.
make: *** [/usr/lib64/R/etc/Makeconf:168: foo.o] Error 1

SAMPLING FOR MODEL '63bfe1fe670faa5c207a7d2d657dea78' NOW (CHAIN 1).
Chain 1: 
Chain 1: Gradient evaluation took 2e-05 seconds
Chain 1: 1000 transitions using 10 leapfrog steps per transition would take 0.2 seconds.
Chain 1: Adjust your expectations accordingly!
Chain 1: 
Chain 1: 
Chain 1: Iteration:    1 / 2000 [  0%]  (Warmup)
Chain 1: Iteration:  200 / 2000 [ 10%]  (Warmup)
Chain 1: Iteration:  400 / 2000 [ 20%]  (Warmup)
Chain 1: Iteration:  600 / 2000 [ 30%]  (Warmup)
Chain 1: Iteration:  800 / 2000 [ 40%]  (Warmup)
Chain 1: Iteration: 1000 / 2000 [ 50%]  (Warmup)
Chain 1: Iteration: 1001 / 2000 [ 50%]  (Sampling)
Chain 1: Iteration: 1200 / 2000 [ 60%]  (Sampling)
Chain 1: Iteration: 1400 / 2000 [ 70%]  (Sampling)
Chain 1: Iteration: 1600 / 2000 [ 80%]  (Sampling)
Chain 1: Iteration: 1800 / 2000 [ 90%]  (Sampling)
Chain 1: Iteration: 2000 / 2000 [100%]  (Sampling)
Chain 1: 
Chain 1:  Elapsed Time: 0.025025 seconds (Warm-up)
Chain 1:                0.02603 seconds (Sampling)
Chain 1:                0.051055 seconds (Total)
Chain 1: 

SAMPLING FOR MODEL '63bfe1fe670faa5c207a7d2d657dea78' NOW (CHAIN 2).
Chain 2: 
Chain 2: Gradient evaluation took 7e-06 seconds
Chain 2: 1000 transitions using 10 leapfrog steps per transition would take 0.07 seconds.
Chain 2: Adjust your expectations accordingly!
Chain 2: 
Chain 2: 
Chain 2: Iteration:    1 / 2000 [  0%]  (Warmup)
Chain 2: Iteration:  200 / 2000 [ 10%]  (Warmup)
Chain 2: Iteration:  400 / 2000 [ 20%]  (Warmup)
Chain 2: Iteration:  600 / 2000 [ 30%]  (Warmup)
Chain 2: Iteration:  800 / 2000 [ 40%]  (Warmup)
Chain 2: Iteration: 1000 / 2000 [ 50%]  (Warmup)
Chain 2: Iteration: 1001 / 2000 [ 50%]  (Sampling)
Chain 2: Iteration: 1200 / 2000 [ 60%]  (Sampling)
Chain 2: Iteration: 1400 / 2000 [ 70%]  (Sampling)
Chain 2: Iteration: 1600 / 2000 [ 80%]  (Sampling)
Chain 2: Iteration: 1800 / 2000 [ 90%]  (Sampling)
Chain 2: Iteration: 2000 / 2000 [100%]  (Sampling)
Chain 2: 
Chain 2:  Elapsed Time: 0.024312 seconds (Warm-up)
Chain 2:                0.024222 seconds (Sampling)
Chain 2:                0.048534 seconds (Total)
Chain 2: 

Model results

b
 Family: gaussian 
  Links: mu = identity; sigma = identity 
Formula: Y ~ X1 + X2 + X3 
   Data: d (Number of observations: 100) 
  Draws: 2 chains, each with iter = 2000; warmup = 1000; thin = 1;
         total post-warmup draws = 2000

Population-Level Effects: 
          Estimate Est.Error l-95% CI u-95% CI Rhat Bulk_ESS Tail_ESS
Intercept     0.55      0.11     0.35     0.76 1.00     2623     1609
X1            1.47      0.09     1.29     1.64 1.00     2292     1416
X2           -2.18      0.08    -2.33    -2.02 1.00     2294     1604
X3            0.15      0.08    -0.00     0.30 1.00     2403     1297

Family Specific Parameters: 
      Estimate Est.Error l-95% CI u-95% CI Rhat Bulk_ESS Tail_ESS
sigma     1.03      0.08     0.89     1.20 1.00     2460     1420

Draws were sampled using sampling(NUTS). For each parameter, Bulk_ESS
and Tail_ESS are effective sample size measures, and Rhat is the potential
scale reduction factor on split chains (at convergence, Rhat = 1).

Model visual summary

plot(b)

What about the priors?

brms::prior_summary(b)
                  prior     class coef group resp dpar nlpar lb ub       source
                 (flat)         b                                       default
                 (flat)         b   X1                             (vectorized)
                 (flat)         b   X2                             (vectorized)
                 (flat)         b   X3                             (vectorized)
 student_t(3, 1.1, 3.1) Intercept                                       default
   student_t(3, 0, 3.1)     sigma                             0         default

tidybayes

(post = b %>%
  tidybayes::gather_draws(b_Intercept, b_X1, b_X2, b_X3, sigma)
)
# A tibble: 10,000 × 5
# Groups:   .variable [5]
   .chain .iteration .draw .variable   .value
    <int>      <int> <int> <chr>        <dbl>
 1      1          1     1 b_Intercept  0.440
 2      1          2     2 b_Intercept  0.524
 3      1          3     3 b_Intercept  0.544
 4      1          4     4 b_Intercept  0.502
 5      1          5     5 b_Intercept  0.567
 6      1          6     6 b_Intercept  0.569
 7      1          7     7 b_Intercept  0.373
 8      1          8     8 b_Intercept  0.731
 9      1          9     9 b_Intercept  0.379
10      1         10    10 b_Intercept  0.514
# … with 9,990 more rows

tidybayes + posterior summaries

(post_sum = post %>%
  group_by(.variable, .chain) %>%
  summarize(
    post_mean = mean(.value),
    post_median = median(.value)
  )
)
# A tibble: 10 × 4
# Groups:   .variable [5]
   .variable   .chain post_mean post_median
   <chr>        <int>     <dbl>       <dbl>
 1 b_Intercept      1     0.556       0.555
 2 b_Intercept      2     0.550       0.553
 3 b_X1             1     1.47        1.47 
 4 b_X1             2     1.47        1.47 
 5 b_X2             1    -2.18       -2.18 
 6 b_X2             2    -2.18       -2.18 
 7 b_X3             1     0.157       0.157
 8 b_X3             2     0.151       0.152
 9 sigma            1     1.03        1.02 
10 sigma            2     1.02        1.02 

tidybayes + ggplot - traceplot

post %>%
  ggplot(aes(x=.iteration, y=.value, color=as.character(.chain))) +
  geom_line(alpha=0.33) +
  facet_wrap(~.variable, scale="free_y") +
  labs(color="Chain")

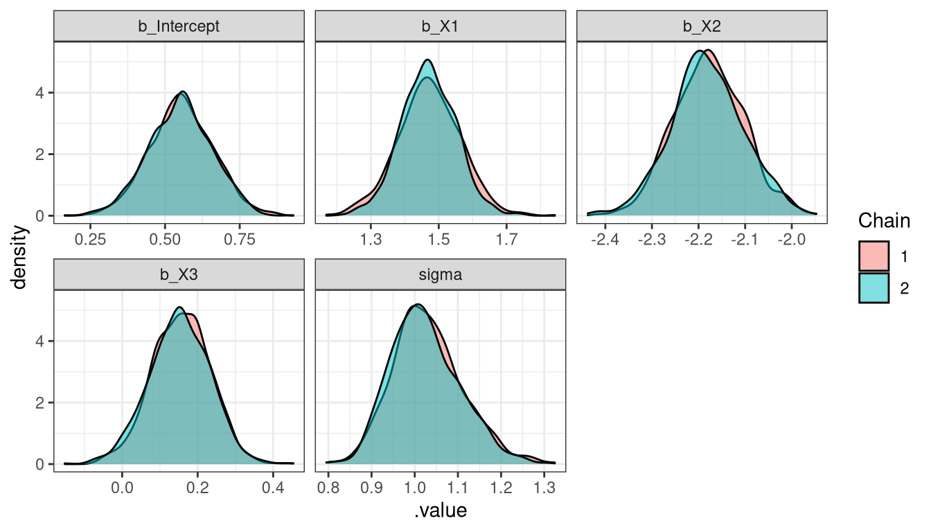
Tidy Bayes + ggplot - Density plot

post %>%
  ggplot(aes(x=.value, fill=as.character(.chain))) +
  geom_density(alpha=0.5) +
  facet_wrap(~.variable, scale="free_x") +
  labs(fill="Chain")

Comparing Approaches

(pt_est = post_sum %>% 
  filter(.chain == 1) %>%
  ungroup() %>%
  mutate(
    truth = c(beta, sigma),
    ols   = c(l$coefficients, sd(l$residuals))
  ) %>%
  select(.variable, truth, ols, post_mean)
)
# A tibble: 5 × 4
  .variable   truth    ols post_mean
  <chr>       <dbl>  <dbl>     <dbl>
1 b_Intercept   0.7  0.552     0.556
2 b_X1          1.5  1.47      1.47 
3 b_X2         -2.2 -2.18     -2.18 
4 b_X3          0.1  0.154     0.157
5 sigma         1    1.00      1.03 

Comparing Approaches - code

post %>%
  filter(.chain == 1) %>%
  ggplot(aes(x=.value)) +
  geom_density(alpha=0.5, fill="lightblue") +
  facet_wrap(~.variable, scale="free_x") +
  geom_vline(
    data = pt_est %>% tidyr::pivot_longer(cols = truth:post_mean, names_to = "pt_est", values_to = "value"), 
    aes(xintercept = value, color=pt_est),
    alpha = 0.5, size=2
  )

Comparing Approaches - plot